
2月9日,由國家衛健委高級別專家組組長、中國工程院院士鐘南山領銜的“中國2019年新型冠狀病毒感染的臨床特征”研究,在網站medRxiv上發表。鐘南山等人對1099例(截至1月29日)新冠肺炎確診患者的臨床特征進行了回顧性研究。研究發現,新冠肺炎的潛伏期最長可達24天。盡管新冠肺炎仍在全球范圍內迅速蔓延,但關于新冠病毒引發的急性呼吸系統疾?。?span lang="EN-US">ARD)的臨床特征仍不清楚。鐘南山表示,新增的病例若是再有下降,那就表明疫情形勢有好轉。
目前大部分企業已經開始復工,復工如何加強疫情防控?
請看下文:
某企業入廠流程示例:
不足之處:1.拿口罩有二次污染風險,2.沒有對鞋底進行消毒
入廠流程示例一:



入廠流程示例二:








有條件的企業可以設置入廠消毒通道:
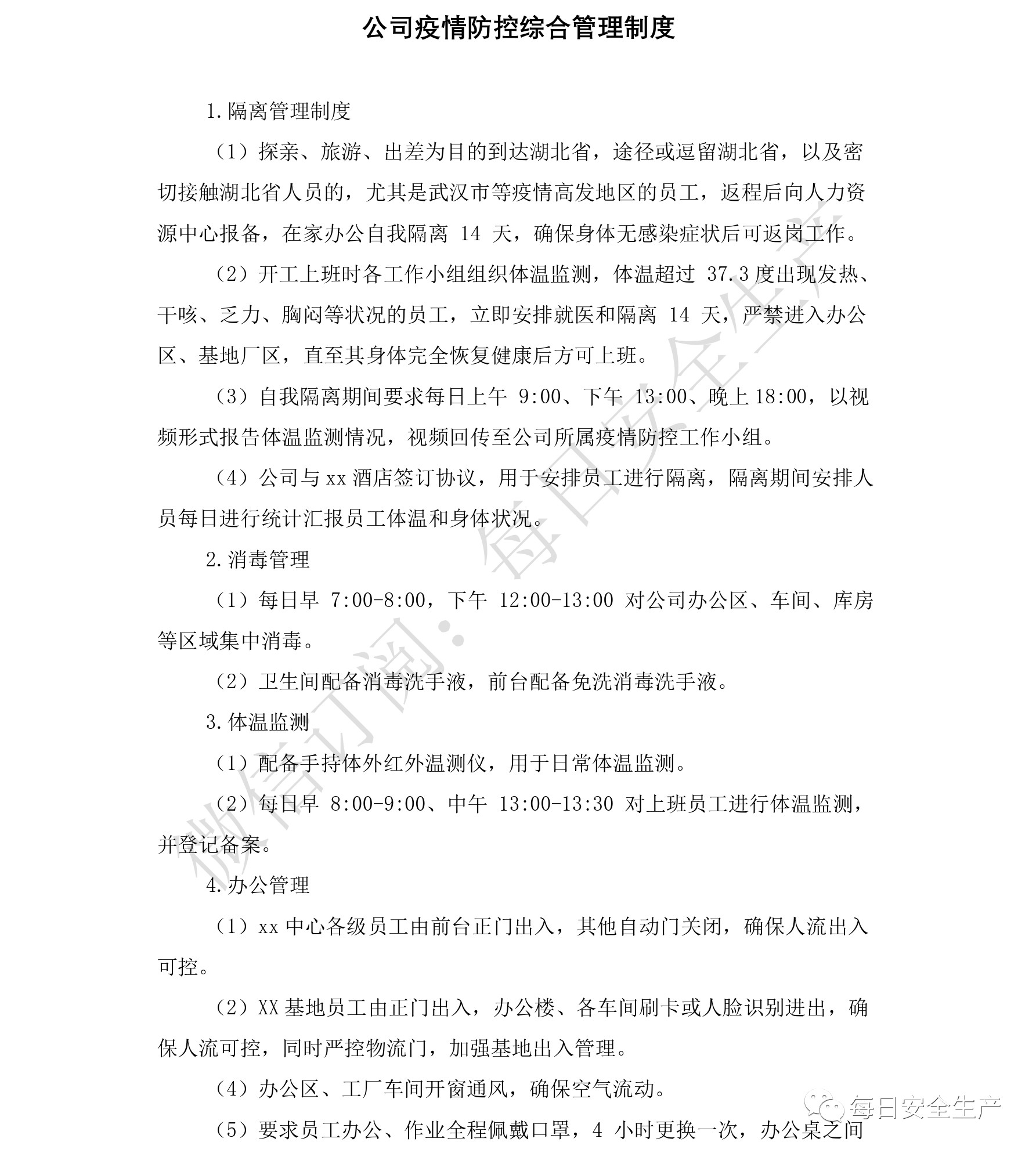
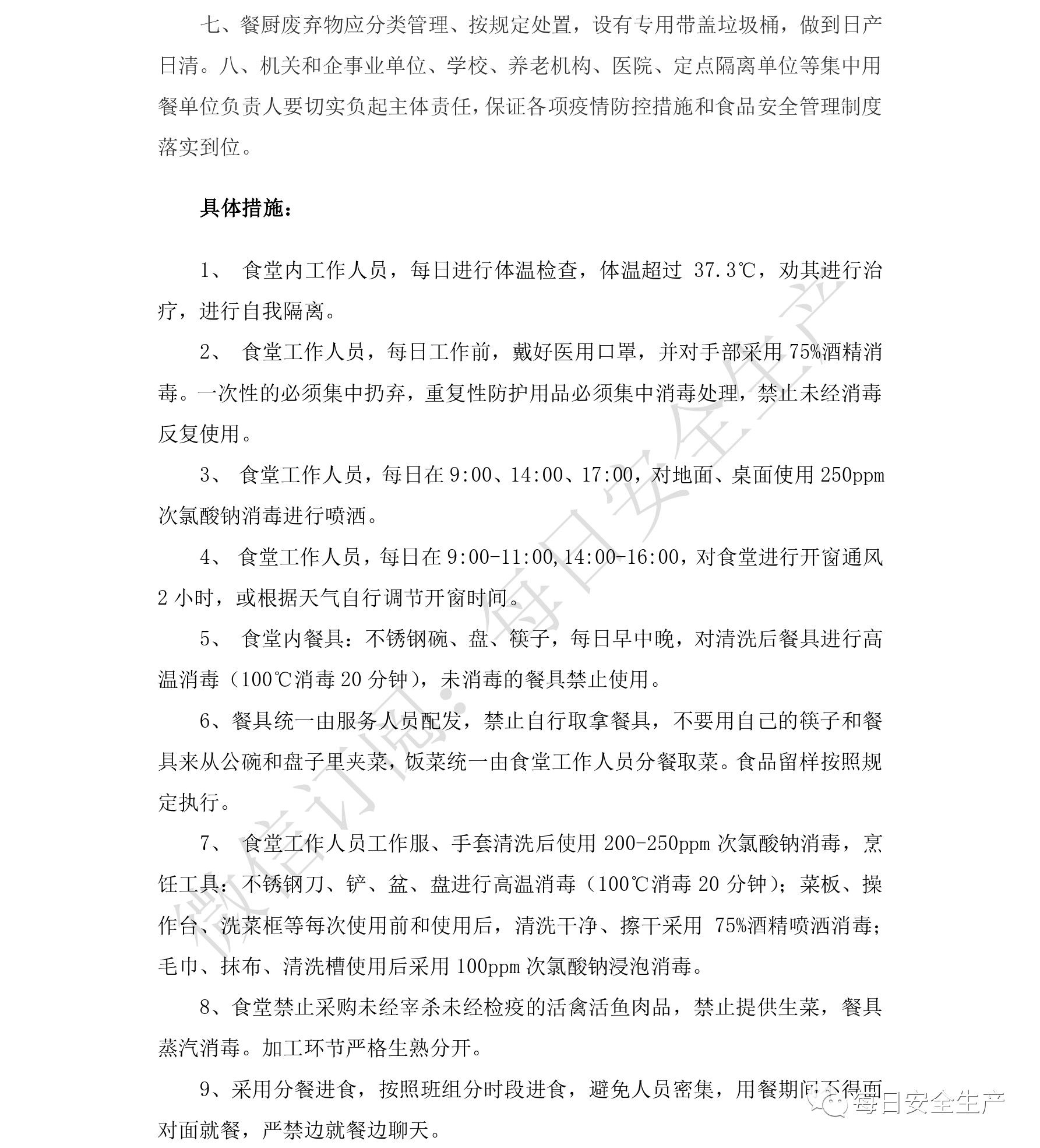
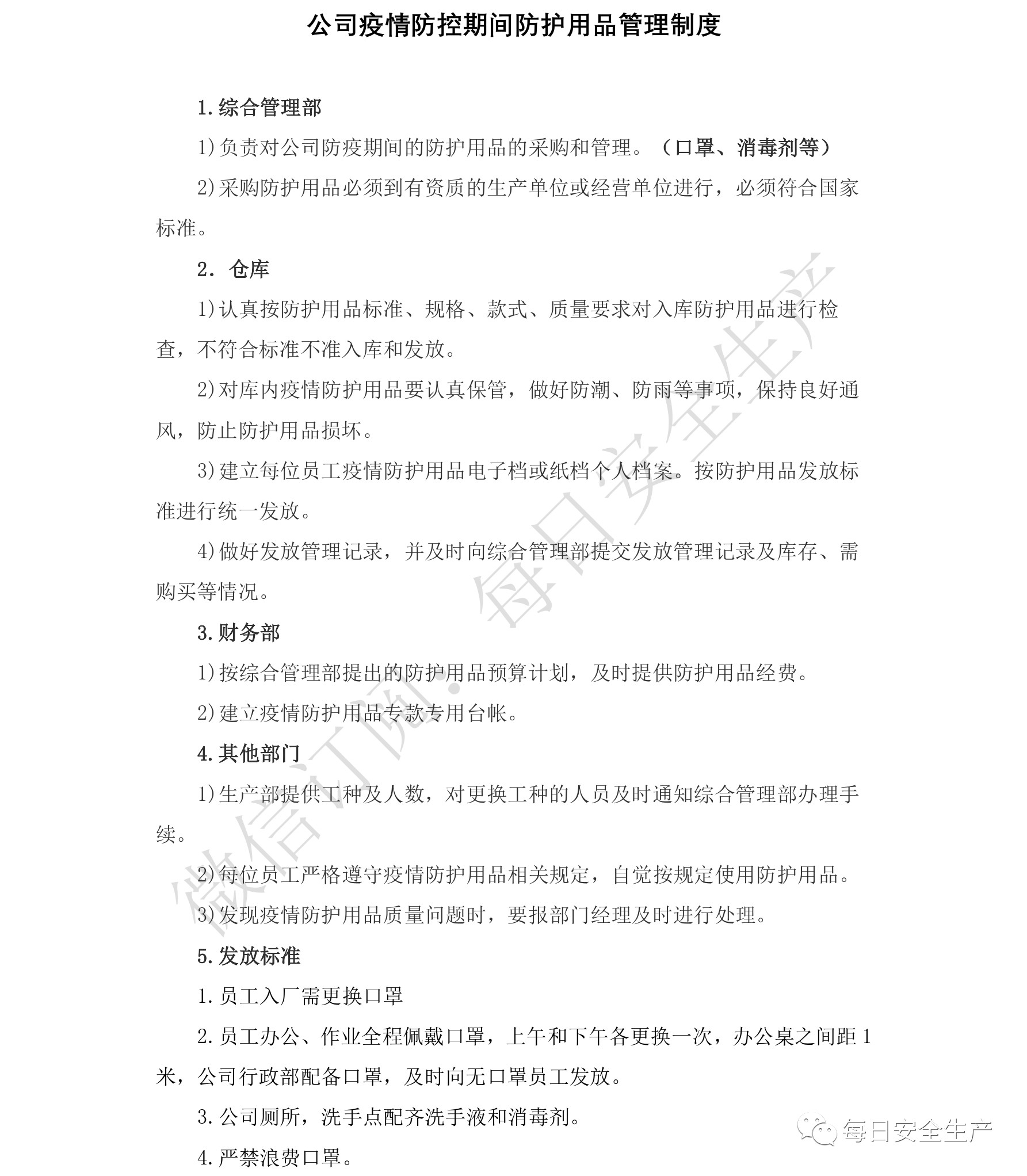
防控工作體系如何做?最新文件示例







































































